入試情報

COMPLEMENTARY REQUIRED2026年度 募集要項

「本校の期待する生徒の姿」

吉祥寺学園高等専修部は、専修学校高等課程の学校で、職業教育と人間教育を柱にカリキュラムを展開している大学入学資格付与(高等学校卒業程度)指定校です。
そこで本校では次のような生徒の姿を期待します。

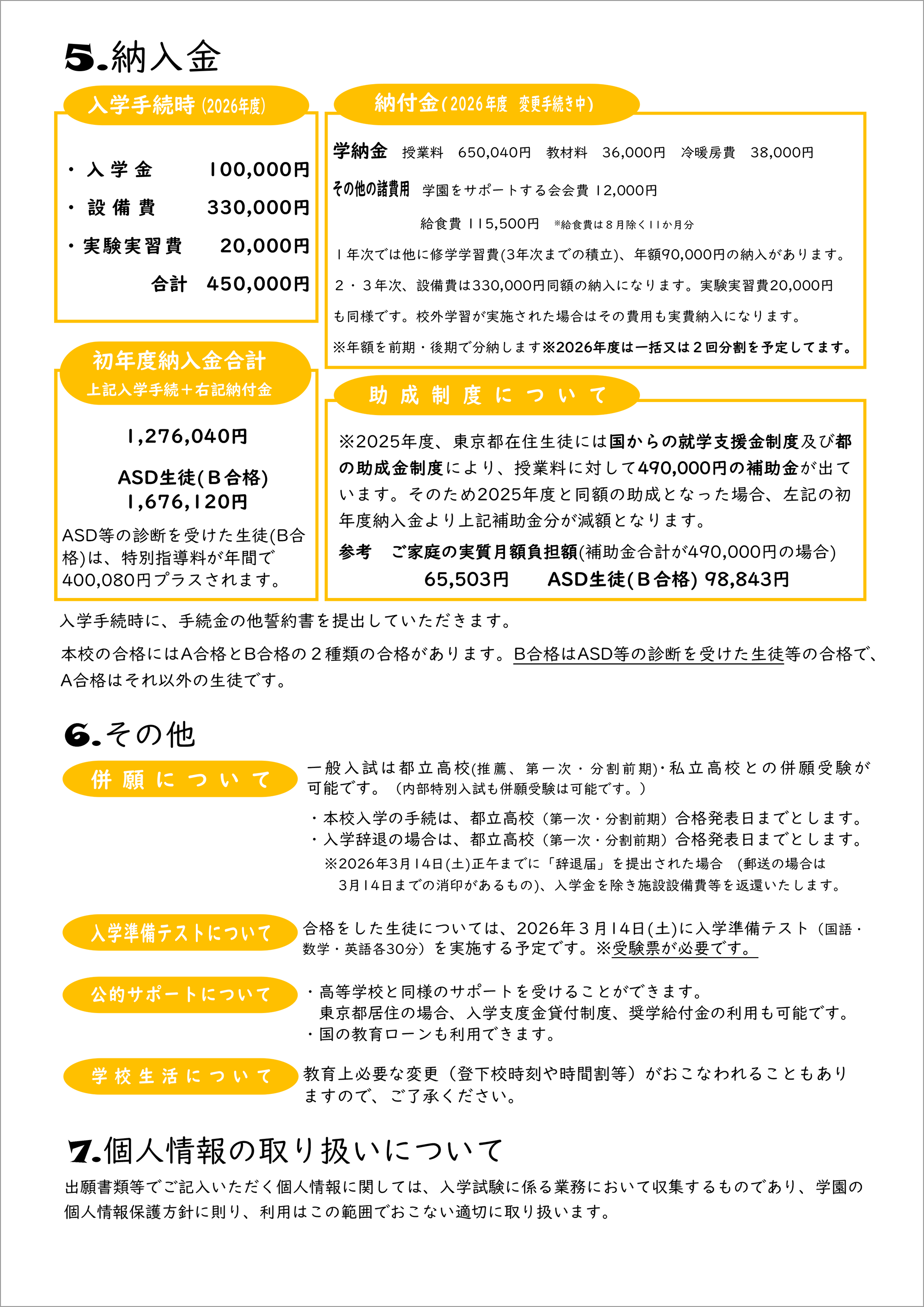
・出席状況が極めて良好な生徒
・インクルーシブ教育を理解し、互いの違いを尊重しあえる生徒
・保護者の支援を受け、高等専修学校での学習や生活に専念できる生徒


 募集要項 ダウンロード


2026年度募集要項01 2026年度募集要項02